Поиск по сайту:

 


По базе:  

микроэлектроника, микросхема, микроконтроллер, память, msp430, MSP430, Atmel, Maxim, LCD, hd44780, t6963, sed1335, SED1335, mega128, avr, mega128  
  Главная страница > Статьи > Компоненты фирмы IR




логотип фирмы IR

POWIRLIGHT: рекомендация по проектированию линейного балласта

Характеристики:

  • Управляет двумя 40-ваттными лампами WT12
  • Универсальное питание (~90 - 255 В)
  • Высокий коэффициент мощности (099) и низкий коэффициент гармоник
  • Высокая рабочая частота ( 40 кГц)
  • Предварительный подогрев электродов лампы
  • Полная защита лампы с автоматическим перезапуском
  • Защита от перегрева
  • Использован высоковольтный контроллер ИС IR 2153 для балластов

Описание

IRPLLNR1 - это высокоэффективный электронный балласт для флюоресцентных ламп линейного типа с высоким коэффициентом коррекции мощности и нерегулируемой яркостью свечения. Устройство включает в себя узел активной коррекции коэффициента мощности для универсального напряжения питания на входе и узел управления балластом с использованием ИС IR2153 для управления режимами работы ламп. Остальные особенности устройства включают в себя фильтрацию электромагнитных помех, защита аварийных ситуаций в балласте и в лампе. Целью разработки IRPLLNR1 было создание справочного пособия по проектированию балластов, которое может быть использовано для сокращения времени от начала проектирования до серийного производства.

Блок схема

Электрические характеристики

Параметры Ед. Измерения Величина
Тип лампы   2/40Т12
Потребляемая мощность Вт 80 +/- 7 %
Входной ток (при 120 В) А 0,67
Частота при предварительном подогреве кГц 50
Выходное напряжение при предварительном подогреве В 350
Время предварительного прогрева Сек 2,0
Рабочая частота кГц 39 +/- 4 %
Рабочее выходное напряжение B 100
Диапазон входного напряжения (АС) B ~ 90..255 В /50/60 Гц
Диапазон входного напряжения (DC) B = 100..350
Допустимая температура эксплуатации °С 0..50
Коэффициент коррекции мощности % 0,99
Полный коэффициент гармоник <15 %
Максимальное напряжение зажигания В 1200

Примечание :
Для ламп другого типа необходимо изменение схемы балласта и номиналов его компонентов. Для получения данных величин необходима подстройка схемы.

Характеристики схемы защиты

Состояние ламп Состояние балласта Операции перезапуска
Оборван нижний катод одной из ламп Деактивирован Заменить лампу или перезапустить балласт включить- выключить (recycle line voltage)
Оборван верхний катод одной из ламп Деактивирован в случае не нулевого переключения ----- / -----
Оборваны верхние катоды обоих ламп Деактивирован ----- / -----
Не зажглась одна из ламп Деактивирован ----- / -----
Обрыв цепи ( нет ламп) Деактивирован ----- / -----
Короткое замыкание Деактивирован ----- / -----

Функциональное описание

Введение

IRPLLNR1 состоит из узла корректора коэффициента мощности, узла управления балласта , выходного каскада и схемы защиты. Корректор коэффициента мощности выполнен по схеме повышающего конвертора , работающего с переменной частотой и в непрерывном режиме.

Блок управления балласта обеспечивает частотно-модулированное управление традиционным RCL последовательно-паралельным резонансным ламповым каскадом и он легко адаптируется к различным типам ламп. Схема защиты состоит из детектора тока лампы и логического компаратора для безопасного выключения и "мягкого" автоматического перезапуска.

Все функциональное описание относится к схеме IRPLLNR1.

Корректор коэффициента мощности

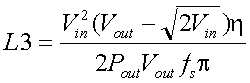
Блок корректора коэффициента мощности состоит из ИС контроллера коэффициента мощности LX1562 производства фирмы LinFinity, мощного полевого транзистора (МОП ПТ) М1, индуктивности L3, диода D5, конденсатора C8, и дополнительных чувствительных, компенсационных и подающих напряжение смещения компонентов (см. схему). ИС контроллера была выбрана по соображениям минимальной стоимости дополнительных компонентов, низкого стартового тока и наличия усилителя ошибки. Используется топология повышающего конвертора для повышения и регулирования постоянного напряжения на шине так, чтобы поддерживать форму входящего из питающей сети переменного тока близкой к синусоидальной (низкий коэффициент гармоник) синфазно с переменным сетевым напряжением (высокий коэффициент коррекции мощности ). Информация о зарядном токе индуктивности L3 поступает с резистора R7 в истоке транзистора М1 при переходе тока индуктивности через нулевое значение, и во время заряда конденсатора С8, соединенного с шиной постоянного тока снимается со вторичной обмотки L3. В результате обработки этих сигналов корректор обеспечивает непрерывный режим свободных колебаний , а величина индуктивности и тока индуктора могут быть определены из выражений (1), (2).
(1)
(2)

Где

h - КПД
Vin - номинальное входное напряжение переменного тока
Vout - напряжение на шине постоянного тока
Pout - мощность ламп
fs - частота переключения

Для рассчитанного по формулам повышающего индуктора (L3) должен быть выбран такой сердечник , чтобы не происходило его насыщение даже в случае наибольшего возможного тока индуктивности (Ilp) для выбранного диапазона питающих напряжений.

При универсальном питаним повышающий индуктор должен быть рассчитан на максимальную величину пикового тока, который протекает при наименьшего допустимом напряжения сети (~90 В). Вследствие широкого диапазона входных напряжений его характеристики могут изменяться. Рекомендуется рассчитывать индуктивность повышающего индуктора для точного значения выбранного напряжения питания плюс допуск (+/- 15 %).

Схема управления балласта

Схема управления балласта включает управляемый напряжением генератор (Q1, C20, D9 и C13), подключенный к ИС контроллера IR 2153 и программируемый на различные рабочие частоты с помощью резистивного делителя (R17, R41, R42, R51, C12). Он управляет ламповым резонансным выходным каскадом ( L4, C21, L5, C23) в режимах предварительного подогрева, зажигания и рабочем режиме с помощью изменения напряжения на базе Q1 и, следовательно, частоты переключения полумостовой схемы. Во время режима предварительного подогрева частота переключения полумоста устанавливается значением R42 и она постоянна на время, определяемое временем зарядки конденсатора С28 до порогового напряжения (см. временные диаграммы). Таким образом прогреваются катоды лампы до температуры эмиссии прежде чем произойдет поджиг лампы. Это увеличивает срок службы лампы и уменьшает значения напряжения и тока, необходимых для зажигания лампы, мягко понижая максимальное напряжение и ток резонансного выходного каскада и полумоста на МОП ПТ (М4, М5). Когда напряжение на конденсаторе С28 превысит пороговое напряжение ( напряжение на С10), резистор R51 переключается на "землю" через компаратор IC4 (вывод 2) , мгновенно сбрасывая, напряжение на базе Q1, снижая таким образом частоту переключения ниже резонансной для поджига лампы. Частота зажигания - это минимальная частота генератора, определяемая как
Fignition = 1 (3)
----------------------------------
1,13 (C13) (R20 + 75)

На протяжении работы балласта в режиме поджига, С12 заряжается значительно медленней, чем С20, результирующее напряжение на базе Q1 возрастает после зажигания на величину, определяемую параллельно соединенным резистором R51. Он устанавливает окончательную частоту схемы, когда лампа питается на рекомендованном изготовителем уровне мощности. Рабочая частота лампового резонансного выходного каскада определяется как
(4)

Где

L- индуктивность резонансного контура лампы, [Гн]
С- емкость резонансного контура лампы, [Ф]
Plamp - рабочая мощность лампы, [Вт]
V lamp - амплитуда рабочего напряжения лампы, [В]

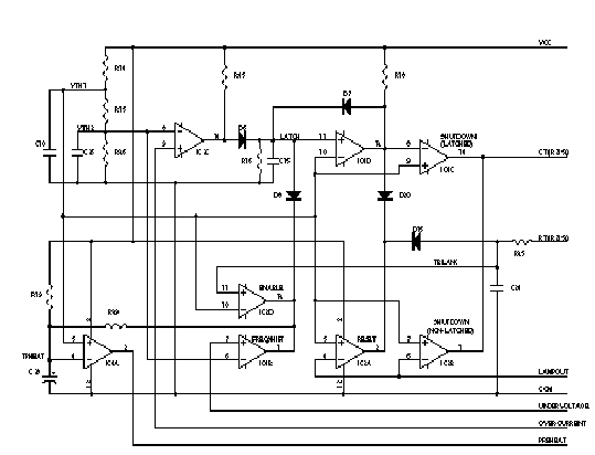
Схема защиты

Схема защиты включает две ИС счетверенных компараторов (IC2 и IC4), фильтр детектора тока (R21, R22, C16 и D12), схему защиты при замене лампы ( R23, R24, R25, R26, D16 и C22) и датчиков перегрузки по току (R47, R48, R49, R43, R44, R46, D10 и D19). Более подробный чертеж схемы защиты приведен на рис 3. Фильтр детектора тока выпрямляет и интегрирует измеряемый резонансный ток лампы в истоке МОП ПТ нижнего плеча полумоста и сравнивает его с фиксированным пороговым напряжением. Ток должен превысить порог срабатывания в случае токовой перегрузки, обусловленной незажженным состоянием лампы или при ненулевом напряжении переключения полумоста, обусловленным отсутствием контакта или обрывом одного из катодов лампы. В этом случае напряжение на выводе CT ИС IR2153 фиксируется на уровне ниже внутреннего порога срабатывания (1/6 от Vcc) и балласт выключается.

В случае замены лампы триггер-защелка обнуляется схемой защиты при замене лампы и напряжение на выводе CT ИС IR2153 удерживается ниже напряжения внутреннего порога срабатывания, но не в "зафиксированном" положении (рис 4). Когда вставлена новая лампа балласт автоматически начинает работать без перезапуска напряжения входной линии. При удалении лампы, частота работы балласта устанавливается на значение частоты режима предварительного подогрева, чтобы избежать выхода из строя ключей полумоста вследствие работы на частоте ниже резонансной , что может случиться в момент установки новой лампы. Для двухлампового балласта вторая схема защиты при замене лампы присоединяется ко второй лампе (R27, R28, R29, R30) и ее выходной сигнал логически складывается с сигналом от первой лампы. При удалении любой из ламп удалена во время работы балласта он выключается.

В случае обрыва верхнего катода любой из ламп во время нормальной работы на полумосте возникает ненулевое напряжение, которое фиксируется фильтром детектора тока, расположенным на истоке нижнего МОП ПТ. Оба транзистора полумоста выключаются.

Если постоянное напряжение на шине уменьшается ниже фиксированного порогового напряжения в случае понижения сетевого питающего напряжения, частота работы балласта переходит на значение частоты предварительного подогрева для осуществления переключения полумоста при нулевом напряжении, и защелкивание схемы становится невозможным. Это предотвращает балласт от повреждений при быстрых изменениях питающего напряжения или пониженном напряжении питающей сети.

Настройка балласта

Потребляемая мощность балласта при серийном производстве в значительной степени будет зависеть от точности подбора значений C, L, Vbus, frun и параметров ламп. Поэтому рекомендуется настройка балласта. Дл этого предназачена изолированная перемычка (JP1), подключенная параллельно резистору R50. Если финальная рабочая частота превосходит номинальную специфицированную (39 кГц) более чем на 4 %, потребляемая балластом энергия может быть недостаточной , балласт может не зажечь лампу и / или отключиться по признаку "не зажигания". В связи с тем , что вывод ИС IR2153 RT (R20) задает минимальную частоту работы балласта, это соотносится с частотой зажигания. Если же частота слишком высока, то суммарное напряжение на лампе может быть слишком низким, чтобы зажечь ее, а ток - слишком малым, чтобы достичь порога срабатывания системы защиты. При сдвиге рабочей частоты балласта вверх или вниз, в ту же сторону сдвигаются и частоты других режимов. В случае необходимости перемычка JP1 может быть перерезана и таким образом резистор R50 будет включен последовательно с резистором R20. Частоты работы в системе при этом несколько снижаются. Потребляемая мощность работающей лампы , напряжение и ток зажигания возрастают. Все эти параметры должны тщательно тестироваться при испытаниях в процессе изготовления .

Логическая схема управления балластом

Временные диаграммы





Рис. 1. Входное напряжение (верхний график, 200 V/дел) и входной ток (нижний график, 0,5А/дел при нормальной работе при120 VAC. Временная шкала = 5мс/дел

Рис. 2. Напряжение сток-исток (верхний график, 200V/дел) и ток (нижний график , 0,5А/дел) при нормальной работе. При 220VAC. Временная шкала = 5мс/дел



Рис. 3. Линейный входной ток (200V/дел) на режимах прогрева,зажигания и нормальной работы. Временная шкала = 0,5 с/дел

Рис. 4. Выпрямленное выходное напряжение (верхний график, 200V/дел), Vcc IR2153 (средний график, 10V/дел) и Vdd LX1562(нижний график, 10V/дел) стартовая последовательность. 5 мс/дел.



Рис. 5. Ток индуктивности (L4 или L5)(0,5А/дел) на протяжении режимов подогрева и зажигания.Временная шкала = 0,5с/дел.

Рис. 6. Напряжение на лампе (200V/дел) на протяжении режимов подогрева и зажигания.Временная шкала = 0,5с/дел.



Рис. 7. Ток индуктивности (L4 или L5)(0,5А/дел) увеличивающийся после подогрева для зажигания лампы. Временная шкала=0,5с/дел.Вставлен макет электродов, чтобы симулировать незажигание.

Рис. 8. Напряжение на лампе (200V/дел) увеличивающееся после подогрева для зажигания лампы. Временная шкала = 0,5с/дел. Вставлен макет электродов, чтобы симулировать незажигание.



Рис. 9. Ток электродов(верхний график, 0,5А/дел) и напряжение (нижний график, 10V/дел)в режиме подогрева. Временная шкала = 0,5с/дел

Рис. 10. Напряжение VCO (5V/дел) демонстрирующее управляющую последовательность на режимах прогрева, зажигания и нормальной работы. Временная шкала = 0,5с/дел



Рис. 11. Напряжение полумоста (верхний график, 200V/дел), ток полумоста(средне/верхний график, 1А/дел),Vth пороговое напряжение (средне/нижний график 1V/дел) и напряжение токового детектора (нижний график,1V/дел) при нормальной работе. Временная шкала = 5ms/дел

Рис. 12. Напряжение полумоста(верхний график, 200V/дел)и сигнал "отсутствия лампы" V:D16(нижний график, 5V/дел) на протяжении состояния вставки/удаления лампы. Временная шкала = 10ms/дел



Рис. 13. Vth2 пороговое напряжение(средне/верхний график, 1V/дел), сигнал токового детектора V:C16(верхний график, 1V/дел)и ток индуктивности (нижний график, 0,5А/дел)на протяжении незажигания/выключения режимов.Временная шкала = 20ms/дел.V:C16 Превышает Vth2 если ток возрастает и балласт выключается.Вставлен макет электродов, чтобы симулировать незажигание.

Рис. 14. Напряжение полумоста(верний график, 200V/дел)и ток истока нижнего МОП ПТ (1А/дел) в режиме тяжелого переключения. Временная шкала = 1ms/дел. Верхний электрод лампы 1 удален, другая лампа продолжает работать. Состояние продолжается пока V:C16 превышает Vth2 (V:C26)



Рис. 15. Напряжение(верхний график, 200V/дел) и ток(нижний график, 0,5А/дел)через МОП ПТ корректора коэффициента мощности при низком (100VAC) напряжении сети.

Рис. 16. Напряжение сток-исток (верхний график, 200v/дел) и ток истока(нижний график, 0,7А/дел) МОП ПТ М5 в режиме максимального потребления энергии лампой.



Рис. 17. Типичный уровень помех для фазы относительно нуля(верхний график: квазипик, нижний график: среднее значение). Также показано предельное значение для EN55015.



Рис. 18. Типичный уровень помех для нуля относительно нуля(верхний график: квазипик, нижний график: среднее значение).Также показано предельное значение для EN55015.

Перечень элементов балласта

Part Number Description Reference
IRPLLNR1 Ballast, linear, type T12, 40W PCBA
F1772433-2200 Capacitor, 330nF,275VAC C1, C2
WYO222MCMBFOK Capacitor, 2200pF,275VAC C3
MKP10 Capacitor, 0.1uF,400VDC C4, C19
ECU-V1H103KBM Capacitor, 10nF, SMT,1206 C5,C7,C15,C27
ECU-V1H104KBM Capacitor, 0.1uF, SMT,1206 C6,C10,C11,C14,C17,C20,C22,C26
UPB2W220MHH Capacitor, 22uF,450VDC,105 C. C8
UTWL2R2J50 Capacitor, 2.2uF,50VDC,105 C. C9,C12
ECU-V1H102KBM Capacitor, 1nF, 1%,SMT,1206 C13,C16
UTWL4R7J50TB15X11 Capacitor, 4.7uf,50VDC,5%. C28
MKP10 Capacitor, 2.2nF,1600VDC C18
1200PPJA153J09B1 Capacitor, 15nF,1200VDC,5% tol. C21, C23
ECU-V1H474KBM Capacitor, 0.47uF, SMT,1206 C24
UTWL010J50 Capacitor, 1.0uF,50V, SMT,1206, 105 C. C25
SM4007TR Diode, 1N4007, SMT D1, D2, D3, D4
10BF60 Diode, SMT D5, D11
LL4148 Diode, 1N4148, SMT,DL35 D6,D7,D8,D9,D10,D12,D13,D14,D15,D17,D18,D19,D20
BZT52-C7V5DITR Diode, 7.5V, SMT,1206 D16
LX1562IDM IC, SMT,SO8 IC1
TLC339CD IC, SMT,SO14 IC2,IC4
IR2153S IC, SMT,SO8 IC3
ELF-15N007A Inductor, 2x10mH,0.7A pk. L1, L2
RGA-97641 Inductor, 2x10mH,0.7A pk. L1, L2
TEF25S-H2200 Inductor, 1.0mH,2.8A pk. L3, Bobbin
974070-1 CORE L3
CEF25S-H2250 Inductor, 2.0mH,2.5Ap,5% tol. L4, L5, Bobbin
974080-1 CORE L4,L5
IRF840 IC, MOSFET M1, M4, M5
2907ALT Transistor, PNP, SMT, SOT-23 Q1
ERJ-8GEYJ330KV Resistor, 330K, SMT1206 R1,R2,R3,R9,R10,R11,R23,R24,R25,R27,R28,R29
ERJ-8GEYJ7.5KV Resistor, 7.5K, SMT,1206 R4
ERJ-8GEYJ22KV Resistor, 22K, SMT,1206 R5
ERJ-8GEYJ680KV Resistor, 680K, SMT,1206 R6,R51
CW-1/2 Resistor, 0.3 ohm,1/2 watt,1/4 package size R7
ERJ-8GEYJ240KV Resistor, 240K, SMT,1206 R8
ERJ-8GEYJ5.6KV Resistor, 5.6K, SMT,1206 R12
ERJ-8GEYJ1.0MJ Resistor, 1M, SMT, 1206 R19,R35
ERJ-8GEYJ100KV Resistor, 100K, SMT,1206 R13,R21,R26,R30,R37,R40
ERJ-8GEYJ56KV Resistor, 56K, SMT, 1206 R36
ERJ-8GEYJ470KV Resistor, 470K, SMT,1206 R14,R16,R17,R18,R41,R45
ERJ-8GEYJ150KV Resistor, 150K, SMT,1206 R15
ERJ-8ENF24.3KV Resistor,24.3K, SMT, 1206, 1% tol. R20
CW-1/2 Resistor, 0.7 ohm, 1/2 watt,1/4 package size R22
ERJ-8GEYJ100V Resistor, 100 ohms, 1206,SMT. R34
ERJ-8GEYJ1.OKV Resistor,1K, SMT,1206 R39
ERJ-6GEYJ110KV Resistor, 110K, SMT,1206 R42
ERJ-8RQF2R2 Resistor, 2.2 ohm,SMT,1206 R43,R44,R46,R47,R48,R49
ERZ-V05D471 Resistor, nonlinear, varistor RV1
236-403 Term X1
236-404 Term X2, X3
ERJ-8ENF2.2KV Resistor,2.2K,SMT,1206,1% tol. R50
refer to description Wire,Jumper,0.3" length,0.025" diameter JP1

Рисовая каша




 
Впервые? | Реклама на сайте | О проекте | Карта портала
тел. редакции: +7 (995) 900 6254. e-mail:info@eust.ru
©1998-2023 Рынок Микроэлектроники